近日,国家林业和草原局发布《林下经济发展典型案例(第二批)》,固阳怀朔镇芪林鸡产业成功入选,为乡村振兴和绿色发展提供了可复制、可推广的实践样板。
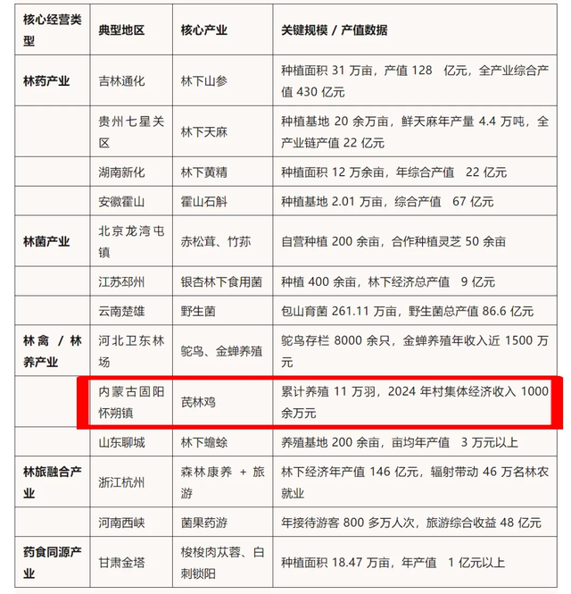
近年来,固阳县怀朔镇立足当地林地资源富集优势,鼓励村民以“资金入股集体代养”模式参与林下芪林养鸡养殖项目,享受村集体经济发展红利。依托发展林下养殖,仅2024年一年,全镇村集体经济就实现收入1000余万元,既提升了“林”效益,又擦亮了“绿”品牌,打造了生态优势向经济优势转变的典范。
凭借“怀朔芪林鸡”产业优势,固阳怀朔镇进一步延链、强链,创新打造“怀朔芪林全鸡宴”“巾帼巧手队”等新经济增长点,并理顺终端市场,走品牌化经营路子,成功注册“怀朔芪林”商标,以新供给引导新消费,固阳怀朔镇芪林鸡产业正以其独特魅力和市场竞争力,为村集体经济发展开辟更广阔的市场空间。
