|
无障碍
|
微信
|
长者模式
关闭长者模式
|
登录/注册
用户中心
网站首页
要闻动态
政务公开
政务服务
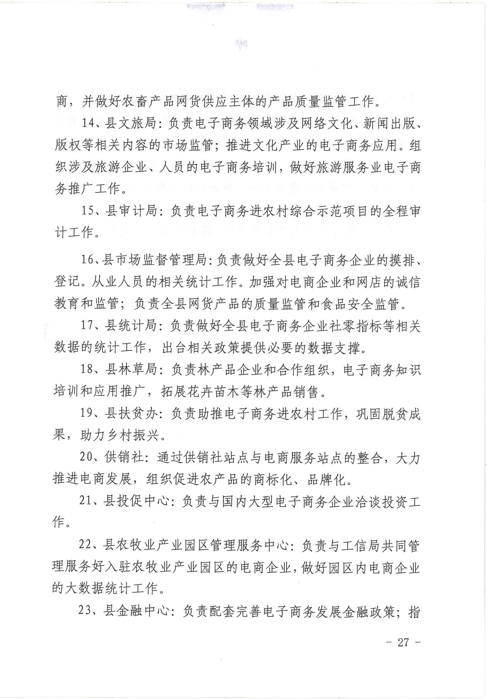
互动交流
魅力固阳
数据发布
智能搜索
当前位置:
首页
>
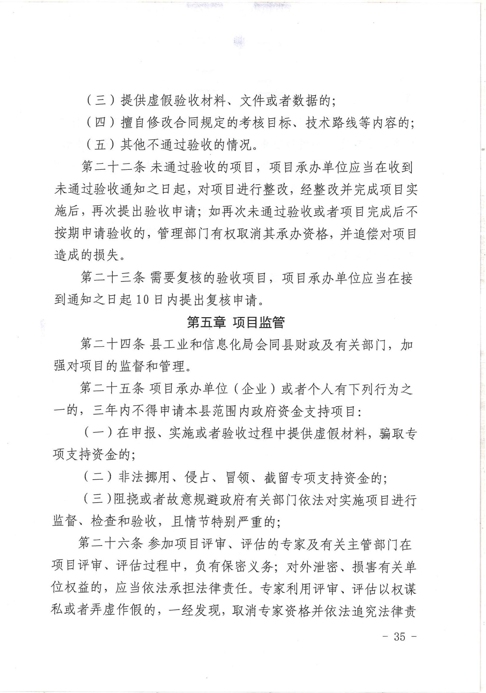
专题专栏
>
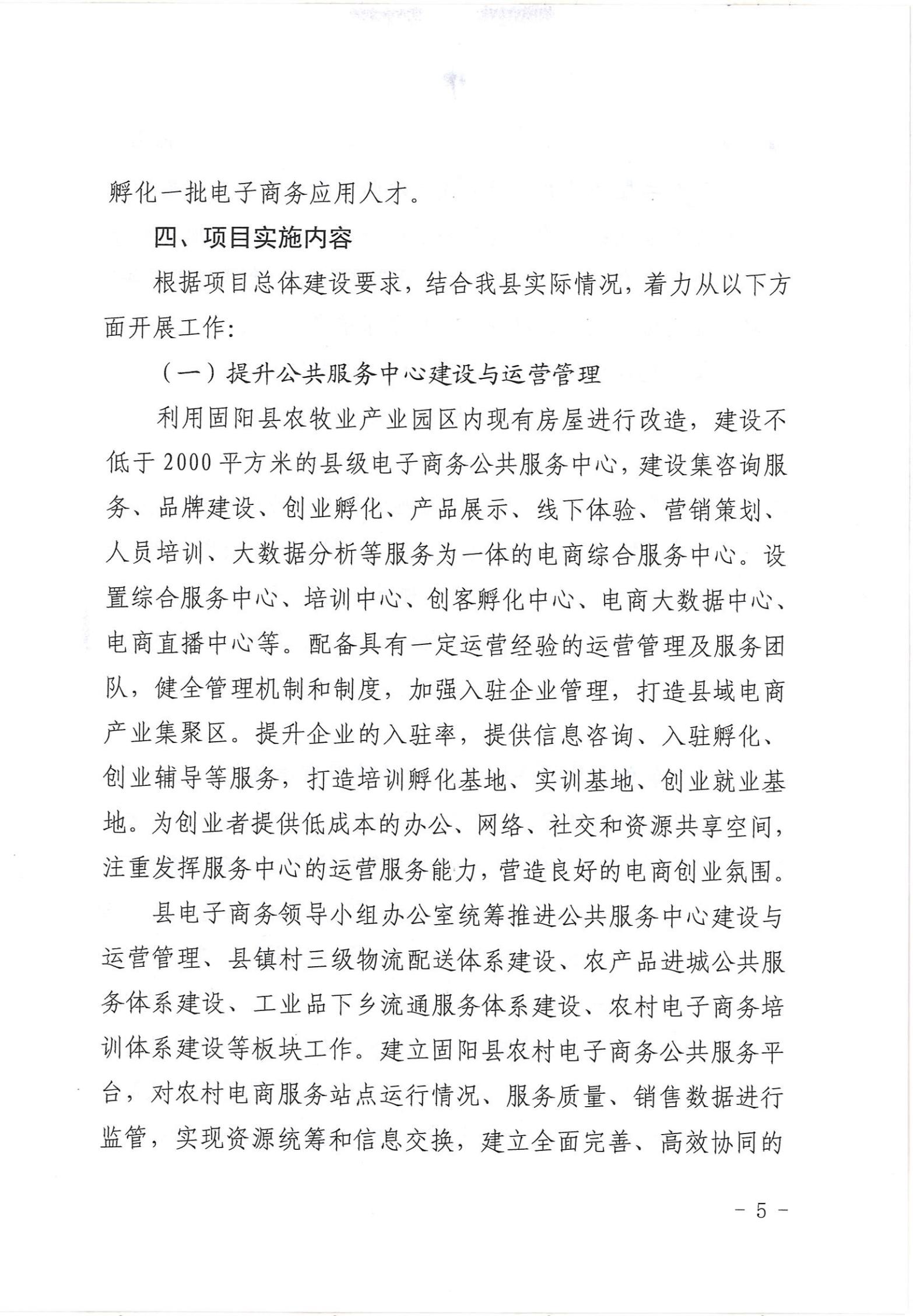
国家级电子商务进农村综合示范
>
政策发布
固阳县人民政府办公室关于印发《固阳县2020年国家电子商务进农村综合示范工作实施方案》的通知
发文时间:2021-04-09
资料来源:固阳县政府
字体
大
中
小
打印
关闭
分享到: