一、事项名称及编码:
最低生活保障金给付(000511001000)
二、设定和实施依据:
《社会救助暂行办法》(国务院令第649号)、《最低生活保障审核确认办法》(民发[2021]57号)、《包头市低保边缘家庭认定办法》(包民发〔2023〕64号)、《包头市最低生活保障审核确认办法》(包民发〔2024〕39号)。
三、受理条件:
低保对象要依据户籍、年龄、残疾、疾病、赡(抚、扶)养人情况、家庭收入情况、财产状况、医药费支出以及民主评议情况等综合因素进行认定。户籍状况、劳动能力、家庭收入、家庭财产是认定最低生活保障对象的四个基本条件。国家对共同生活的家庭成员人均收入低于当地最低生活保障标准,且符合当地最低生活保障家庭财产状况规定的家庭,给予最低生活保障。我县低保审核确认权限下放到各镇,由各镇提出审核确认意见,县民政部门履行监管职责。
四、办事情形与材料:
(1)低保申请书
(2)家庭成员的户口簿、身份证;
(3)家庭收入证明材料;
(4)疾病情况证明;
(5)残疾人证;
(6)在校学生需提供在校佐证材料;
(7)审核确认过程中,对家庭经济状况调查结果有异议的,需要提供相关证明;
(8)其他需要提供的材料。
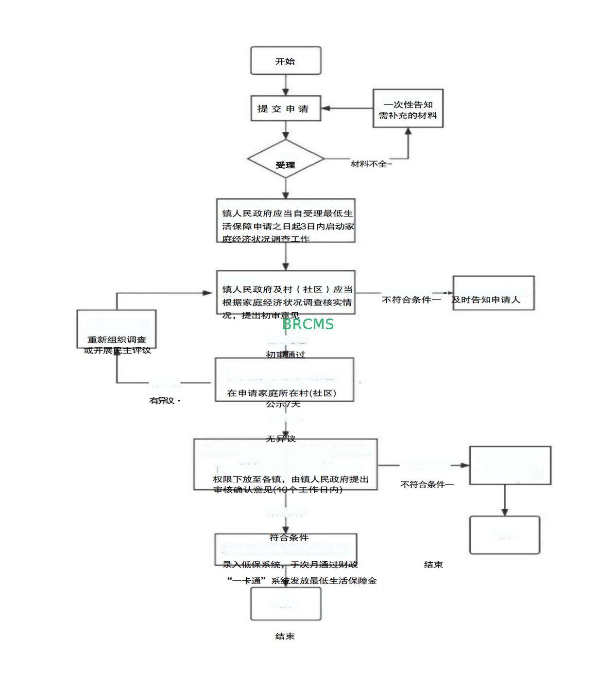
五、办理流程图:

六、承诺办理时限:
最低生活保障救助时限为20个工作日。
七、是否收费:否
八、办理地点:各镇设立的社会救助服务窗口
九、办理机构及联系电话:
金 山 镇: 0472-8112318
怀 朔 镇: 0472-8127346
银 号 镇: 0472-8262088
下湿壕镇: 0472-8261318
西斗铺镇: 0472-8280368
兴顺西镇: 0472-8270304
十、办理时间:周一至周五(节假日除外)