|
无障碍
|
微信
|
长者模式
关闭长者模式
|
登录/注册
用户中心
网站首页
要闻动态
政务公开
政务服务
互动交流
魅力固阳
数据发布
智能搜索
当前位置:
首页
>
政务公开
>
政府信息公开
>
法定主动公开内容
>
重点领域信息公开
>
稳岗就业
>
就业政策
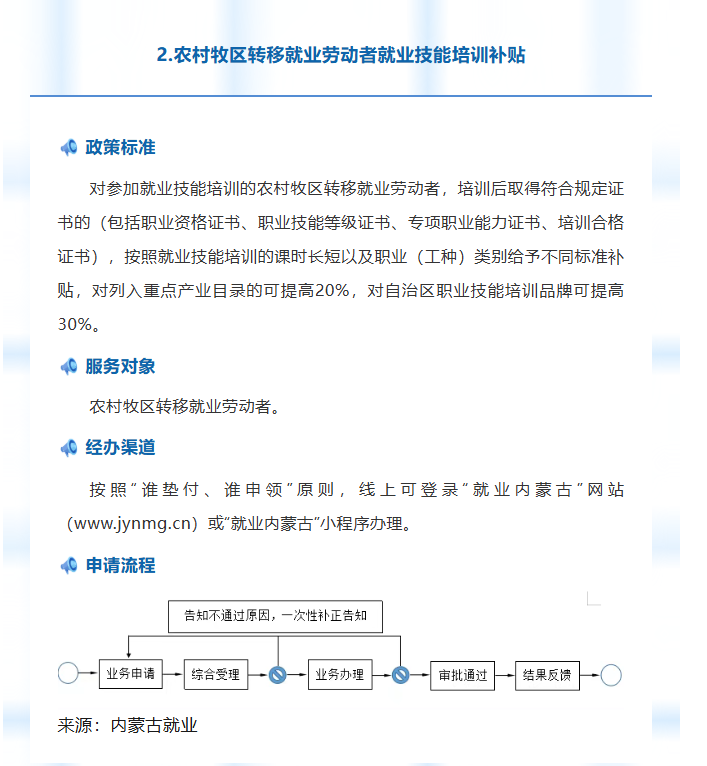
【政策解读】内蒙古自治区促进农牧民创业就业政策服务清单|2.农村牧区转移就业劳动者就业技能培训补贴
发文时间:2026-01-29
资料来源:固阳县人民政府
字体
大
中
小
打印
关闭
分享到: