各镇人民政府,县直有关部门、单位:
经县政府同意,现将《县水土保持工程建设以奖代补试点方案(试行)》给你们,请结合工作实际,请认真贯彻落实。
附件:《固阳县水土保持工程建设以奖代补试点方案(试行)》
固阳县水务局 固阳县财政局
2024年6月10日
固阳县水土保持工程建设以奖代补试点工作
实施方案(试行)
根据水利部、财政部《关于开展水土保持工程建设以奖代补试点工作的指导意见》(水财务〔2018〕28号)、水利部《关于进一步推动水土保持工程建设以奖代补的指导意见》(水保〔2021〕381号)、内蒙古自治区水利厅、财政厅《关于推动水土保持工程建设以奖代补的实施意见》(内水保〔2022〕50号)等文件精神,结合我县水土保持工作实际情况,特制订本实施方案。
一、总体目标
为鼓励和引导社会力量积极参与水土保持工程建设,保护建设主体知情权、参与权、受益权。在水土保持工程建设中,以“变立项审批实施为建设主体自愿申报、自主建设,变先拨后建为“先建后补”为核心,创新资金投入机制,丰富建设管理模式,完善运行管护体系,不断增强水土保持事业改革发展活力,加快水土保持生态文明进程,全面提升水土保持工程建设水平、治理成效和财政资金使用效益。
二、工作原则
——政府引导、试点先行。强化政府引导,依据水土保持规划、水土保持重点工程实施方案,在各建设主体自愿申报的基础上,在固阳县水土流失治理区选择具有一定基础的镇率先开展以奖代补试点。积极探索创新路径方法,及时总结经验,完善相关政策,逐步扩大范围,加快推进全县水土保持工程建设。
——先定方案、择优选项。为确保以奖代补试点的顺利实施,特制定本方案,明确奖补内容和标准,健全项目申报、建设管理、资金管理、竣工验收等制度。要根据年度投资规模搞好资金测算。试点区域选择与美丽乡村建设、乡村振兴战略、深化农业结构调整因地制宜发展特色产业,增强农业综合生产能力,优化生产生活生态空间,持续改善村容村貌和人居环境,建设美丽宜居乡村相衔接。
——统筹谋划、分类指导。综合考虑地方产业发展条件和水土流失特点,充分挖掘县地方优势和特色,坚持因地制宜,统一规划设计,提升工程综合效益。综合考虑各类建设主体生产生活实际,把生态建设、管护与群众切身利益挂钩。完善利益联结机制,让农牧民更多分享产业增值收益。
——自愿申报、自主建设。各类建设主体按照规定程序和要求自愿申报,简化工程建设管理程序,节约建设管理成本,按照水土保持相关规划、技术标准,自主建设,并对工程建设质量和安全负责,完成建设任务、验收合格后,获得相应奖补资金。
——全程公示、公开透明。实行“事前、事中、事后”全过程公示制度。奖补政策、建设主体、工程实施和资金兑付等情况及时向社会公开,接受监督,确保奖补公开透明。
——创新机制、提升效能。积极创新工程实施、资金投入、建后管护等政策机制,引导地方投资和社会资本参与以奖代补水土流失治理,健全工作制度,提升管理效能,持续增强水土保持发展能力。
三、适用范围
以奖代补适用于施工单项合同估算价不超过400万元,材料、苗木等货物采购单项合同估算价不超过200万元的水土保持工程。其适用范围限额随国家、自治区或包头市规定必须招标的标准限额进行动态调整。项目由奖补对象采取合同制施工。
四、奖补内容
(一)奖补资金。以奖代补资金来源主要是中央、自治区、包头市、县用于国家水土保持重点工程建设任务的资金。
(二)奖补对象。奖补对象为自愿出资投劳参与水土流失治理的农民合作社、村集体、专业大户、农牧户及其他企业、社会组织等各类建设主体,均可作为奖补对象。以奖代补工程实施过程中,建设主体要由镇政府组织动员当地群众参与工程建设。确定奖补对象时,应优先考虑与治理区域地块有直接关系的建设主体。
(三)奖补范围。《水土保持综合治理技术规范》明确的工程、植物等水土保持措施以及《生态清洁小流域建设技术导则》明确的水土保持相关措施、市批复的《实施方案》中确定的治理范围和治理措施以及在水土流失区域实施的水土保持相关工程等治理措施,且符合当地治理需要的均可纳入奖补范围。
对淤地坝、设计容量1万立方米及以上的塘坝;其他技术要求高、存在安全风险的水土保持工程措施;水土流失治理效果不明显的措施;水土保持关系不密切的其他建设内容(如饮水安全、污水处理工程、农村道路、农村电力、垃圾处理等项目);在本方案出台的相关细则、办法前完成的项目和治理措施,不纳入奖补范围,以前年度的项目或没有批复审批的项目不予奖补。
(四)奖补标准。工程奖补额度以单项水土保持措施投入计算,其标准如下:
原则上植物措施奖补标准不高于工程结算价款的70%。其中,当地群众参与实施以奖代补措施的劳务报酬不得低于总用工报酬的15%。
(五)奖补方式。工程通过验收后,县财政部门按照奖补标准和制定的支付程序,及时向建设主体兑现奖补资金,原则上应于通过验收后两个月内兑付。所有补助与其他涉农项目不能重复享受。未列入年度实施方案的治理措施以及未经奖补程序确定的建设主体,不予奖补。
五、奖补程序
(一)发布公告。县水务部门会同县财政部门结合中央、自治区、包头市下达年度水土保持任务及县级以上水利部门批复的工程建设实施方案,明确以奖代补申报指南,明确奖补对象、范围、标准、程序,建设区域、建设任务、验收标准、奖补方式等内容,并在项目所在镇进行公告。
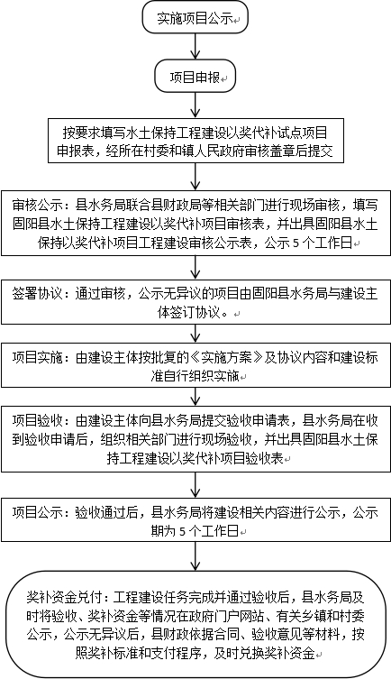
(二)项目申报。建设主体按要求填写以奖代补工程建设申报表,明确建设地点(县水务部门协助确定措施图班号或四界坐标,附现状照片)、建设内容、建设时间、申请奖补资金建设规模等内容,并同时提交建设主体资信、与建设地块关系、投资投劳及管护能力等相关资料,按规定程序向县水务部门进行申报。申报的建设内容可以是年度实施方案中的全部建设内容,也可以是部分建设内容。经所在村委和镇人民政府审核盖章后提交县水务部门。
建设主体在申报以奖代补项目时,必须签署水土保持工程建设以奖代补项目建设主体承诺函,承诺按照水土保持工程建设以奖代补试点工作的相关要求,全面完成申报项目的建设任务。
(三)审核公示。县水务部门收到项目申报表后,对项目实施的真实性、可行性和必要性进行现场审核(审核邀请相关部门参加,防止多头申报),审核后,择优确定以奖代补建设主体,随后在有关镇人民政府和村委适当地点进行公示(5个工作日)。县水务部门等相关部门按照项目管理职责,审核拟实施项目的建设主体是否存在违规失信行为,对存在违规失信记录的建设主体,5年内不得安排财政资金补助项目。
(四)签署协议。公示无异议后,县水务部门、镇政府与建设主体签订相关协议,明确建设内容、建设标准和质量要求、开工和竣工时间、奖补标准、产权归属、工程实施资金、资金兑现要求资料内容、建后管护责任以及双方的责任和义务等主要内容。并在协议中注明收款账户信息。
(五)自主建设。协议签订后,建设主体严格按照签订的合同、相关技术规程规范自主开展工程建设,并对工程质量、进度和投资、施工安全等负责。按照有关规定做好档案管理,并对资料的真实性负责。
(六)工程验收。工程完工后,建设主体向所在镇政府提交验收申请表,附建设内容(措施)前、中、后对比照片,当地群众参与工程建设劳务报酬表。经所在镇政府审核后报送县水务部门。县水务部门会同县财政部门及有关单位,依据批复的年度实施方案、申报表、协议及相关技术标准等开展工程验收。
(七)验收公示。工程验收后,县水务部门将以奖代补建设内容、奖补对象,奖补资金等内容在工程建设区进行公示。
(八)兑现奖补资金。公示结束(7天)无异议后,县财政部门依据县水务部门提交的验收意见、公示结果等有关材料及时向建设主体拨付奖补资金。工程完工后,按公示奖补总额的100%进行奖补。具体拨付方式由县财政部门确定。
六、建设管理
(一)列入以奖代补试点工程的国家水土保持重点工程年度实施方案由县水务部门委托具有相应资质的设计单位编制,年度实施方案必须达到设计深度,满足施工要求,做到措施布局合理,图班精准可靠,典型设计规范到位。年度实施方案由包头市水务局审批。
(二)工程由建设主体自主开展建设,工程建设须执行已批准的国家水土保持重点工程以奖代补年度实施方案,建立项目台账,完整反映项目建设和投资完成情况,包括苗木,草种(籽),材料等情况。工程建设所需苗木,草种(籽),材料等质量必须达到合格标准。
(三)以奖代补项目开工建设后,不得随意变更建设地点、实施规模,建设内容,确需变更的,应及时报告县水务部门核准,经核准后,按照有关规定和程序办理必要的变更手续。
(四)县水务部门应组织建设主体申报实施内容、项目公示,图班划分,协调资金兑现,检查,督查工程进展和质量,落实好管护责任,资料管理和宣传等工作,负责项目全过程管理。定期或不定期地实地检查工程建设质量和进度,发现问题及时纠正。
(五)工程验收和补助兑现后,县水务部门和镇政府及时建立工程档案,县水务部门负责将工程建设有关信息、措施,竣工验收图等及时录入国家水土保持重点工程项目管理信息系统,每年11月20日前将水土保持工程建设以奖代补试点情况成效经验,存在问题,意见建议等报送上级部门。工程验收必需本着客观公正的原则进行,严格按照批准的年度实施方案,签订的协议内容要求等进行验收,实行工程质量责任和验收责任终身负责制。对未通过完工验收的建设主体,不得允许申请新的以奖代补项目。对失信的建设主体,取消今后以奖代补申报资格,加大失信惩戒力度,通过水利建设市场信息平台向社会公布。
七、资金管理
(一)奖补资金纳入部门预算管理,实行国库集中支付。县财政部门和县水务部门要加强以奖代补项目资金管理和绩效评价,对虚报、骗取、冒领、截留、挪用,贪污奖补资金的,按照有关规定严肃处理。
(二)做好奖补资金的兑现工作,以确保奖补资金落实到位。全方位、多层次发布,解读水保奖补政策,全面接受社会监督,提高项目实施透明度。严格执行相关财务制度,严肃工作纪律,强化财政、审计和群众监督,对挤占挪用、虚报冒领、截留私分、挥霍浪费、优亲厚友以奖代补资金等行为,要坚决从严查处,绝不姑息。
八、工程管护
按照“谁建设、谁管护、谁受益”的原则,由镇政府负责督促建设主体落实工程管护责任,农户自建自用的,由农户自行管护;村组集体或农民合作组织建设的,管护责任归村集体或合作组织;专业大户或企业建设的,在承包或租赁期内管护责任归大户或企业。项目管护期为3年,3年期间所需的管护及补植款项全部由建设主体承担。
九、进度安排
(一)上一年度12月底前,完成年度实施方案编制,并报市水务局批复。
(二)每年3月底前,县水务部门发布年度水土保持工程建设以奖代补试点项目申报公告。并在奖补项目所在镇进行公式,公示期不少于7个工作日。公示期结束后,自愿按申报指南要求,填写申报表,向县水务部门申报。收到建设主体申报表后,县水务部门完成申报材料的审核,并及时在县政府门户网站及奖补项目所在镇进行公示,公示期不少于7个工作日。
(二)每年4月中旬后,签订合同后,项目开工建设,10月完工。
(三)每年12月底前,试点镇政府和县水务部门,完善工程实施过程中涉及到的公告、申报、审核、公示、签约、验收等有关资料档案整理工作。
十、保障措施
(一)加强组织领导。为保障县水土保持以奖代补工作顺利推进实施,成立以县水务局、县财政局主要领导为组长、其他相关部门及镇政府有关负责人为成员的以奖代补工作领导小组,保障工作按程序稳步推进。领导小组下设以奖代补工作办公室,办公室设在县水务局,办公室主任由高明同志兼任,负责以奖代补具体工作。成员从各成员单位抽调,负责领导小组日常工作,全面调度以奖代补进展情况,完成领导小组交办的其他工作。
组 长:裴建军 县水务局局长
张 军 县财政局局长
成 员:吕 军 县自然资源局副局长
张彩霞 县农牧局副局长
段 霞 县林草局二级主任科员
石 磊 县生态环境分局局长
高海龙 金山镇副镇长
何燕红 怀朔镇副镇长
牧晓东 兴顺西镇党群服务中心副主任
李瑞东 下湿壕镇副镇长
邬冉琨 西斗铺镇人民武装部部长
王喜俊 银号镇人民武装部部长
(二)做好技术服务。县水务部门对试点工作提供技术指导服务,并与镇政府做好政策解读,提高补助政策透明度,充分调动群众和社会力量参与积极性。加强水土保持技术培训和指导,为建设主体从申报、开工建设到工程验收全过程提供技术咨询和指导及服务。
(三)建立奖励机制。对以奖代补成效显著、示范作用明显的镇政府和建设主体,在下年度安排国家水土保持重点工程以奖代补项目时给予适当倾斜,对工作推进不力、问题较多的试点镇政府和建设主体,取消以奖代补试点项目和资格。
(四)压实主体责任。试点镇政府和县水务部门是以奖代补试点工作的责任主体,要建立县镇村三级联动机制,层层压实责任,逐一落实项目审批、建设主体确定、项目实施及验收,兑现奖补资金等环节的责任,确保有效有序推进以奖代补试点工作顺利实施。
(五)及时总结经验。要实时跟踪试点工作情况,每年要将水土保持工程建设以奖代补情况,成效经验,典型案例。存在问题有关建议等报县水务部门。
附件:1.固阳县水土保持工程建设以奖代补项目申报流程
2.固阳县水土保持以奖代补项目工程建设申报表
3.固阳县水土保持工程建设以奖代补项目审核表
4.固阳县水土保持以奖代补项目工程建设审核公示表
5. 固阳县水土保持工程建设以奖代补项目申请验收表
6.固阳县水土保持工程建设以奖代补项目验收表
7.固阳县水土保持工程建设以奖代补项目建设主体承诺函
附件1
固阳县水土保持工程建设以奖代补项目申报流程

附件2
固阳县水土保持以奖代补项目工程建设申报表
|
申报人 |
|||
|
申报人类别 |
联系方式 |
||
|
申报工程建设地点 |
|||
|
建设内容及规模 |
|||
|
建设时间 |
申请奖补额度 |
||
|
村委会意见 |
年 月 日 |
镇政府意见 |
年 月 日 |
|
水务部局 初审意见 |
年 月 日 | ||
|
财政局意见 |
年 月 日 | ||
说明:1.工程建设地点附图版位置图,表明四界坐标,并提供现状照片。
2.建设内容如果有多项措施,应分别说明各项措施内容和数量。
附件3
固阳县水土保持工程建设以奖代补项目审核表
|
申报主体 |
项目地点 |
|||||||
|
建设内容 |
项目类别 |
¨公益类 ¨非公益类 | ||||||
|
申报投资预算额 |
申报奖补金额 |
项目 拟建时间 |
||||||
|
评审组织单位 |
县水务局 |
单位性质 |
时间安排 |
|||||
|
评审方式 |
专家评审会 | |||||||
|
负责人 |
联系电话 |
|||||||
|
评审结果 (意见) |
组长:
年 月 日 | |||||||
|
评审人: | ||||||||
|
审核意见:
审 核 人: 负 责 人: 年 月 日 | ||||||||
附件4
固阳县水土保持以奖代补工程建设审核公示表
|
申报人 |
|||
|
申报人类别 |
联系方式 |
||
|
申报工程建设地点 |
|||
|
建设内容 及规模 |
|||
|
建设时间 |
申请奖补额度 |
||
公示期:
投诉电话:
附件5
固阳县水土保持工程建设以奖代补项目申请验收表
申请单位(个人): 单位(个人)地址:
|
项目名称 |
项目地点 |
|||||||||
|
项目拟建内容 |
项目类别 |
¨公益类 ¨非公益类 | ||||||||
|
联系人 |
联系人电话 |
|||||||||
|
投资预算额 |
完工时间 |
年月日 | ||||||||
|
项目自验情况 |
自验完成总投资 |
|||||||||
|
1.材料费 2.人工费 3.其他费用 | ||||||||||
|
投资构成 | ||||||||||
|
村民集资(元) |
村民投资拆款(元) |
社会捐助(元) |
建设主体 自筹(元) |
其他资金(元) |
争取水保奖补资金(元) | |||||
|
竣工附件及图件: | ||||||||||
附件6
固阳县水土保持工程建设以奖代补项目验收表
申请单位(个人): 单位(个人)地址:
|
项目名称 |
项目地点 |
||
|
建设内容 |
项目类别 |
¨公益类 ¨非公益类 | |
|
开工时间 |
年 月 |
竣工时间 |
年 月 |
|
建设单位 |
|||
|
结算明细 |
工程结算造价元,其中: 1、 2、 | ||
|
建设单位意见 |
年 月 日(章) | ||
|
验收组意见 |
组长:
成员:
| ||
附件7
固阳县水土保持工程建设以奖代补项目
建设主体承诺函
本(人/公司/合作社)承建的项目己纳入年度水土保持工程建设以奖代补项目范围,为保证该项目的实施进度和工程质量,本(人/公司/合作社)作出以下承诺:
1.严格按照双方签定协议所规定的要求开展施工,做到不改变实施地点,不改变建设内容,不偷工减料,确保工程质量;
2.确保工程建设进度,严格按照协议所约定的工程,按时完成工程建设任务;
3.保证工程建设用工,不能因用工不足而影响工程建设进度和质量的情况;
4.积极配合上级有关部门做好技术指导、质量监管以及各级迎检工作;
5.严格按要求做好项目廉政管理工作,做到不请客,不送礼,不变相给相关人员输送好处;
6.积极配合相关部门完善项目建设所需的相关资料和图片;
7.没能按照工期要求,保质保量完成所承建的项目,并且未能通过上级部门验收结算时,自愿放弃水土保持工程建设以奖代补项目的有关优惠政策和资金奖补;
8.建设完成后,本(人/公司/合作社)承诺对该项目区进行管护工作,确保项目发挥长期效益。
承诺人(签字/盖章):
年 月 日